Osha Lock Out Tag Out Program Template

Mante Resume Ideas

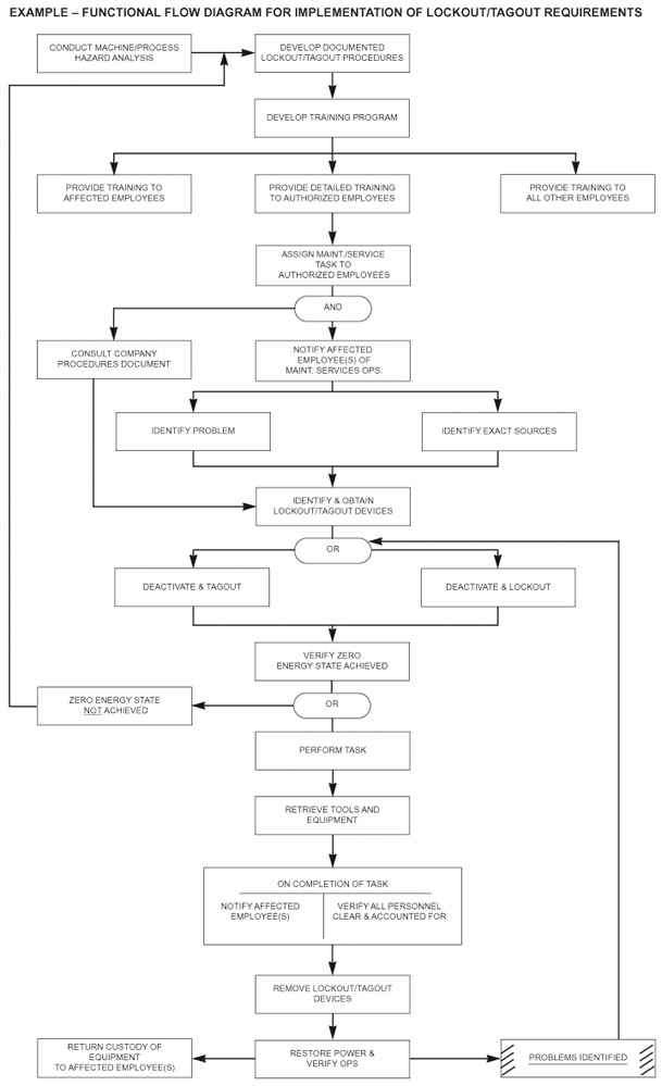
Osha Lock Out Tag Out Program Template. The training program under this standard will need to cover at least four areas: The employer's energy control program. Lockout-Tagout Program Template; Lockout-Tagout Tech Guide; Permit-Required Confined see this osha standard.

Keep maintenance workers safe with a custom lockout-tagout ...
Keep maintenance workers safe with a custom lockout-tagout ... (Rena Barnes)
Lockout/Tagout is a required OSHA procedure to be used anytime work is to be performed on a piece of equipment in Disclaimer: Lockout/Tagout should only be done by certified individuals. Spell out the exact actions to be taken and the correct sequence for performing those actions. LEM manufactures stock and custom lockout tags along with lockout/tagout stations, lock-out labels and signs to help you maintain an.

Spell out the exact actions to be taken and the correct sequence for performing those actions.

Easily enter your workers, equipment and procedures to build your entire LOTO program.

ESFI: Lockout / Tagout - Your Life Depends On It

Custom Procedures - Typical Honda Lockout/Tagout Placard ...

Lockout Tagout Checklist Template

Top 10 OSHA Violations of 2015 - Clark-Mortenson Insurance

OSHA Compliance Manual: Sample Lockout/Tagout (Energy ...

Lockout Tagout Procedure Development LP Management Services

What You Should Wear To | Realty Executives Mi : Invoice ...

PPT - Isolation of Hazardous Energy PowerPoint ...

Free Lockout Tagout Procedure Templates – XO Safety

LOTOBuilder allows you to manage your lock out tag out program from start to finish. Lockout-Tagout PowerPoint Presentations you can use in your safety training programs. Lockout/Tagout is a required OSHA procedure to be used anytime work is to be performed on a piece of equipment in Disclaimer: Lockout/Tagout should only be done by certified individuals.